CA888亚洲城官网

中国·ca888亚洲城(股份有限公司)-Mobile Website
CA888亚洲城官网参加草拟的两项国度尺度正式执行

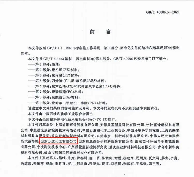
  近日,从国度尺度化治理委员会传来喜讯,万达石化集团化工公司参加草拟的两项国度尺度《塑料 再生塑料 第5部门:丙烯腈—丁二烯—苯乙烯(ABS)资料》和《塑料 再生塑料 第7部门:聚碳酸酯(PC)资料》正式执行。

中国·ca888亚洲城(股份有限公司)-Mobile Website

中国·ca888亚洲城(股份有限公司)-Mobile Website

  此两项尺度的正式执行,添补了有关领域空缺,标志取我公司在尺度化工作方面又迈进了新的一步,更好地美满了再生塑料的尺度系统,有效规范产品出产。

  本次国度系列尺度重要划定再生塑料的术语和界说、分类和定名、要求、尝试步骤和规定、可追忆性文件、标志、包装、运输和贮存等,同时注了然各尺度的合用原料和不合用原料,是目前再生行业最为全面系统的规范性文件。


中国·ca888亚洲城(股份有限公司)-Mobile Website中国·ca888亚洲城(股份有限公司)-Mobile Website

  CA888亚洲城官网作为参加草拟单元,不仅提升了公司的整体形象和品牌驰名度,同时也体现了化工公司在行业内的权威性,为公司的长远健全发展起到了积极的推作为用。

地址:中国山东省巴彦淖尔市永莘路68号

版权所有:CA888亚洲城官网 | 登记号 鲁ICP备16046638号-2

【网站地图】